移动版

当前位置:智慧城市网资讯中心政策法规

新发产品更多
云南及广东两省实施推进新基建三年行动
2026年02月15日 10:35:59来源:中关村智慧产业信息化联盟点击量:36926
导读近日,云南、广东两省同步推出新型城市基础设施建设行动方案,聚焦打造更具韧性的现代化城市。
  【智慧城市网 政策法规】云南及广东两省印发行动方案,实施推进新型城市基础设施建设打造韧性城市。
 
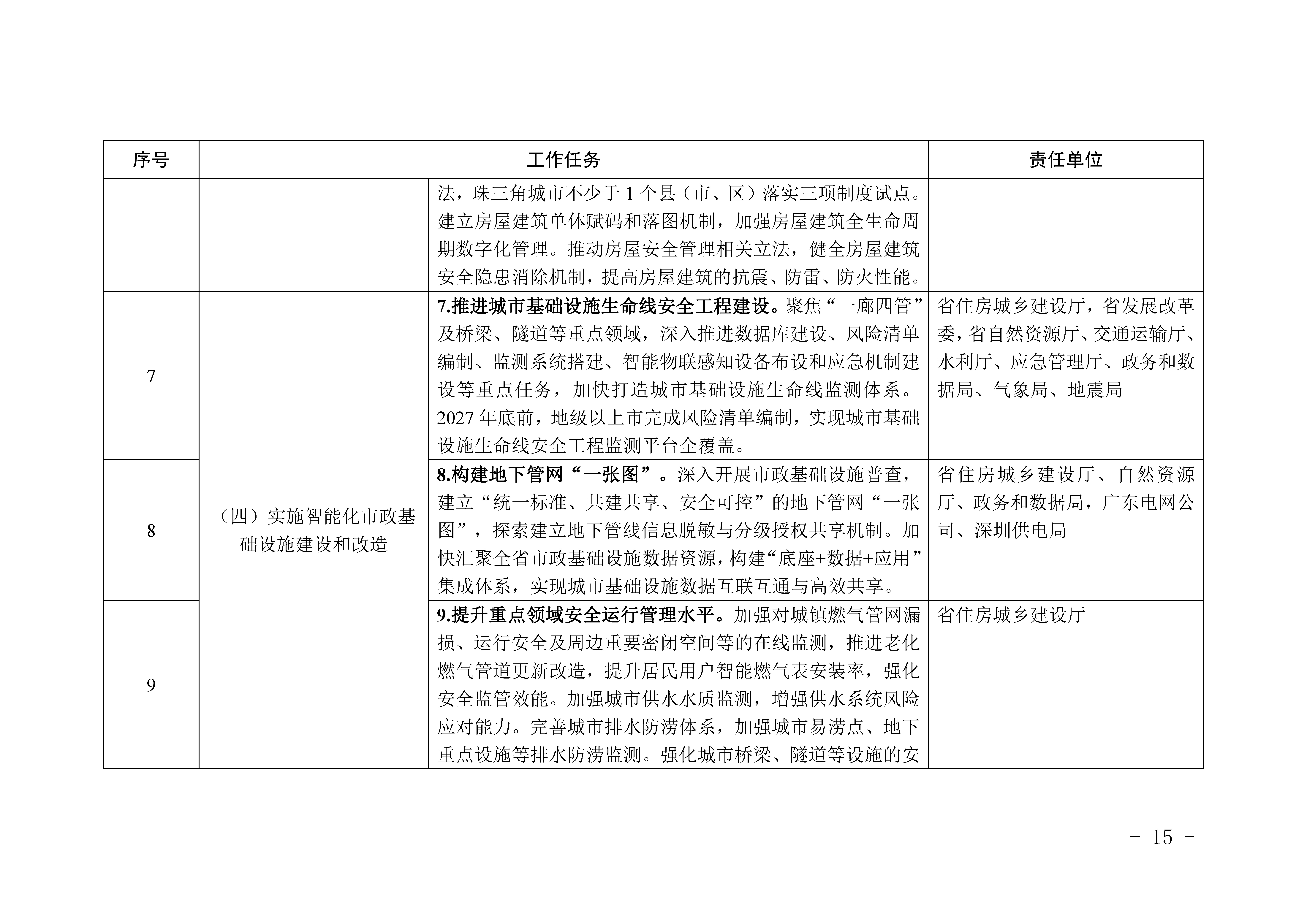
  《云南省推进新型城市基础设施建设打造韧性城市行动方案(2025-2027年)》围绕推动城市基础设施数字化改造,构建智能高效的新型城市基础设施体系,持续提升城市设施韧性、管理韧性、空间韧性,推动城市安全发展。
 
  到2027年底前,新型城市基础设施建设取得明显进展,对韧性城市建设的支撑作用不断增强。推动昆明、曲靖、玉溪、昭通、保山和安宁、蒙自、弥勒、腾冲等城市基础设施、基础信息和运行状况更加透明,建成一批高水平的“透明城市”,形成云南省城市基础设施生命线安全工程建设等一批可复制可推广的经验做法,城市运行更安全、更有序、更智慧、更高效。方案从9个方面细化了28条具体措施。
 
  (一)推动实施智能化市政基础设施建设和改造。
 
  细化了编制并实施设施建设和改造行动计划、探索建立设施信息动态更新机制、加快推进城市基础设施生命线安全工程建设、提升重点领域安全运行管理水平4条措施。
 
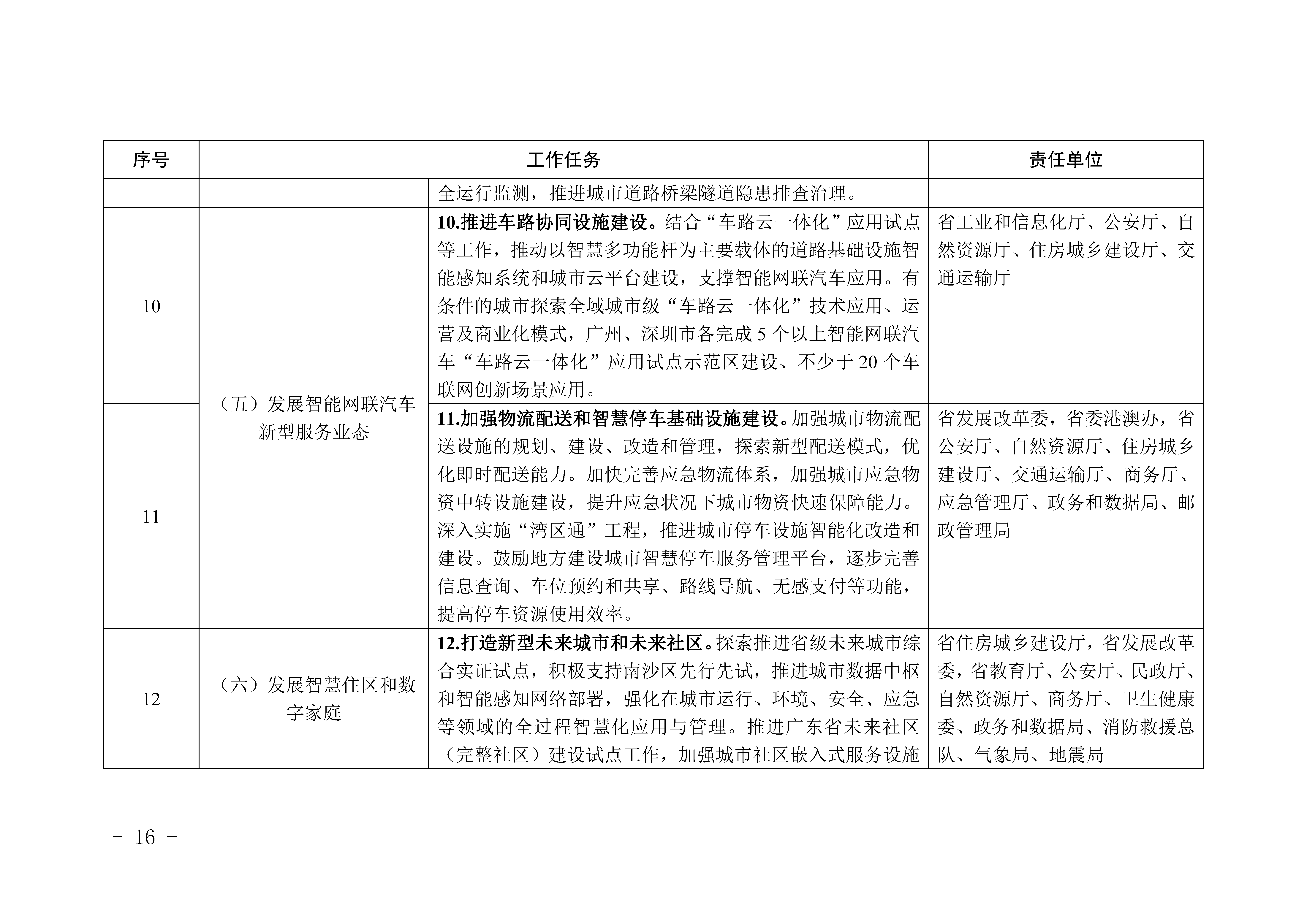
  (二)推动智慧城市基础设施与智能网联汽车协同发展。
 
  细化了推进车路协同设施建设、提高物流配送及应急物资保障能力、持续推进智慧停车3条措施。
 
  (三)发展智慧住区。
 
  细化了推进住区智慧化建设、推进城市社区嵌入式服务设施建设、强化住区安全隐患防治、支持城市商业智慧化转型4条措施。
 
  (四)提升房屋建筑管理智慧化水平。
 
  细化了建立房屋使用全生命周期安全管理制度、推动健全房屋建筑安全隐患数字档案和隐患消除机制、统筹建设城市房屋建筑综合管理平台3条措施。
 
  (五)开展数字家庭建设。
 
  细化了加强住宅信息基础设施建设、强化数字家庭工程设施建设、推进数字家庭产品平台互联互通3条措施。
 
  (六)推动智能建造与建筑工业化协同发展。
 
  细化了培育智能建造产业集群、深化应用建筑信息模型(BIM)技术、推动建筑部品部件智能化生产与升级改造、推进智慧工地建设4条措施。
 
  (七)完善城市信息模型(CIM)平台。
 
  明确了推进城市信息模型(CIM)平台建设1条措施。
 
  (八)搭建完善城市运行管理服务平台。
 
  明确了搭建完善城市运行管理服务平台1条措施。
 
  (九)加强探索创新。
 
  细化了推动科技赋能和人才培养、创新市场化体制机制、加强平台数据共享和安全保障、加强经验总结并推广、强化统筹推进5条措施。
 
  《广东省推进新型城市基础设施建设打造韧性城市行动方案(2025-2027年)》明确未来三年广东推进新型城市基础设施建设、打造韧性城市的路线图和时间表,涵盖四部分9方面22项任务,旨在通过智慧化手段提升城市治理水平与安全韧性。
 
  到2027年底前,新型城市基础设施建设各项重点任务取得明显进展,形成一批可复制可推广的经验做法。城市信息模型(CIM)平台覆盖范围和应用场景进一步拓展,城市运行管理服务平台和城市基础设施生命线安全工程信息化平台全面部署应用,房屋建筑安全智慧化管理水平明显提升,智能化市政基础设施改造探索形成可持续发展机制,重点区域“车路云一体化”应用试点全面推开,以智慧化为重要标志的未来社区(完整社区)建设试点基本完成,数字家庭试点建设实现提质扩面,试点城市智能建造产业集聚示范效应基本形成。
 
关键词 城市更新新基建
相关阅读更多
版权与免责声明:

凡本网注明“来源:智慧城市网”的所有作品,均为浙江兴旺宝明通网络有限公司-智慧城市网合法拥有版权或有权使用的作品,未经本网授权不得转载、摘编或利用其它方式使用上述作品。已经本网授权使用作品的,应在授权范围内使用,并注明“来源:智慧城市网”。违反上述声明者,本网将追究其相关法律责任。

本网转载并注明自其它来源(非智慧城市网)的作品,目的在于传递更多信息,并不代表本网赞同其观点或和对其真实性负责,不承担此类作品侵权行为的直接责任及连带责任。其他媒体、网站或个人从本网转载时,必须保留本网注明的作品第一来源,并自负版权等法律责任。

如涉及作品内容、版权等问题,请在作品发表之日起一周内与本网联系,否则视为放弃相关权利。

正在阅读:云南及广东两省实施推进新基建三年行动
我要投稿
  • 投稿请发送邮件至:(邮件标题请备注“投稿”)afzhan@foxmail.com
  • 联系电话0571-87756384
智慧城市行业“互联网+”服务平台
智慧城市网APP

功能丰富 实时交流

智慧城市网小程序

订阅获取更多服务

微信公众号

关注我们

抖音

智慧城市网

抖音号:afzhan

打开抖音 搜索页扫一扫
i

视频号

AF智慧城市网

视频号ID:sphF7DOyrojJnp8

打开微信扫码关注视频号

小红书

智慧城市

小红书ID:2537047074

打开小红书 扫一扫关注
反馈